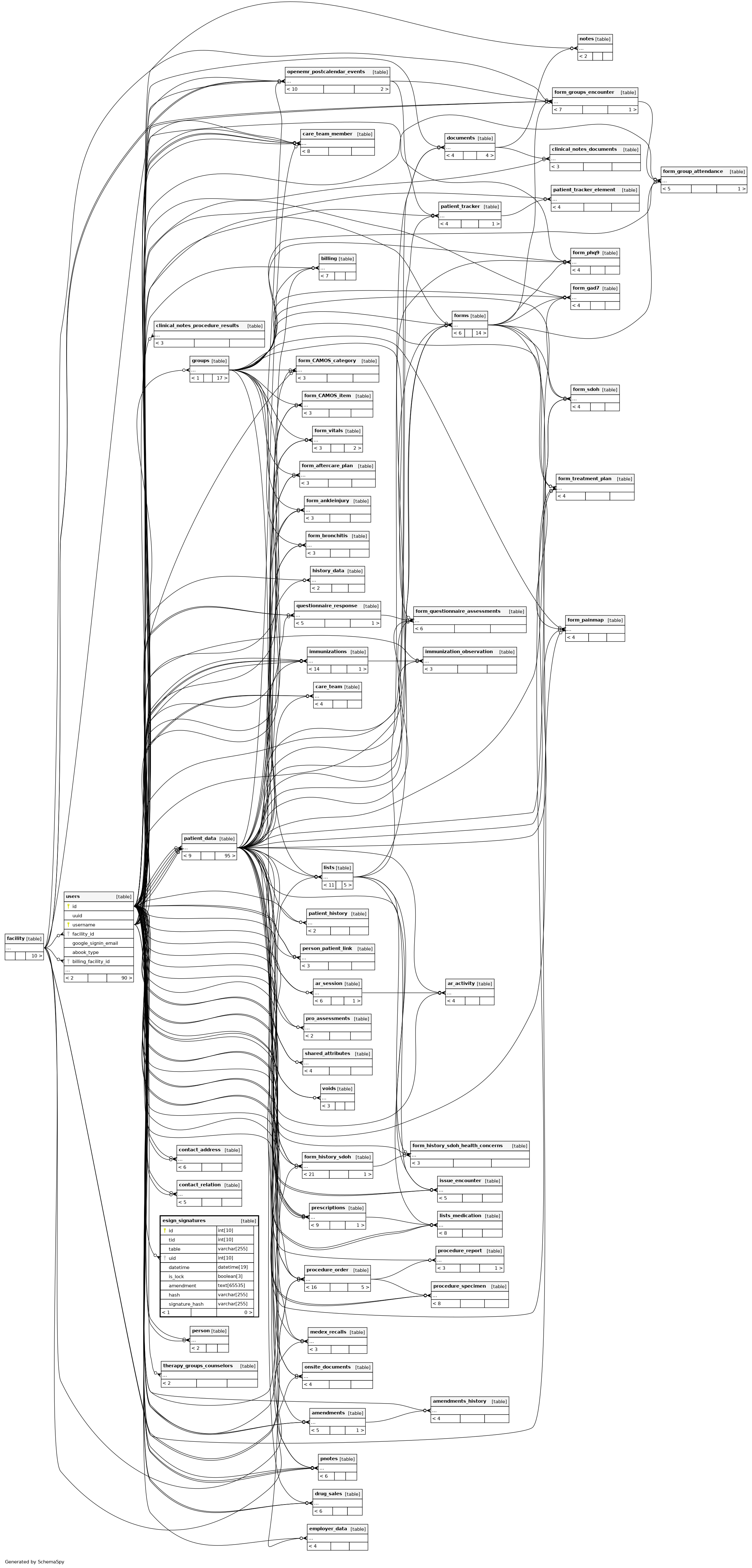
Columns
| Column | Type | Size | Nulls | Auto | Default | Children | Parents | Comments | |||
|---|---|---|---|---|---|---|---|---|---|---|---|
| id | INT | 10 | √ | null |
|
|
Surrogate id of the record used as the primary incrementing key. |
||||
| tid | INT | 10 | null |
|
|
Table row ID for signature. This is either the forms.id or the form_encounter.encounter id |
|||||
| table | VARCHAR | 255 | null |
|
|
Table name for the signature. This will either be ‘forms’ if it represents an individual form the provider is e-signing or ‘form_encounter’ if it represents the entire encounter record the provider is attesting to. |
|||||
| uid | INT | 10 | null |
|
|
User id for the signing user. |
|||||
| datetime | DATETIME | 19 | null |
|
|
Datetime of the signature action. |
|||||
| is_lock | BOOLEAN | 3 | 0 |
|
|
Indicates whether the record is signed, locked, or amended. |
|||||
| amendment | TEXT | 65535 | √ | NULL |
|
|
Amendment text, if any. |
||||
| hash | VARCHAR | 255 | null |
|
|
Hash of signed data. For an individual form_formdir this will be the hash of the string concatenation of all of the column values for the main entry table. For an overall encounter this will be the string concatenation of all individual form records that are connected to the encounter. |
|||||
| signature_hash | VARCHAR | 255 | null |
|
|
Hash of the signature itself hash(tid,table,uid,is_lock,hash,amendment). sha1= less than 50 chars; greater than 50chars=sha3-512 algorithm. |
Indexes
| Constraint Name | Type | Sort | Column(s) |
|---|---|---|---|
| PRIMARY | Primary key | Asc | id |
| table | Performance | Asc | table |
| tid | Performance | Asc | tid |

