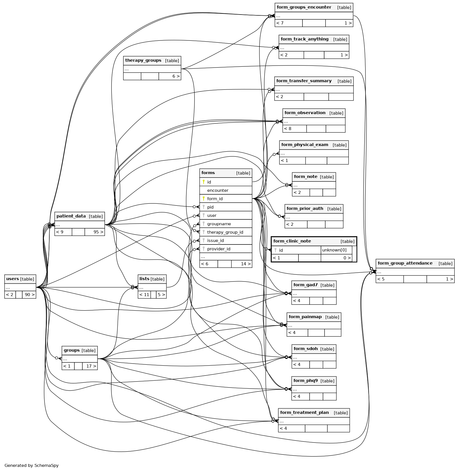
Columns
| Column | Type | Size | Nulls | Auto | Default | Children | Parents | Comments | |||
|---|---|---|---|---|---|---|---|---|---|---|---|
| id | Unknown | 0 | null |
|
|
The primary key which is the same as the forms.form_id column |

