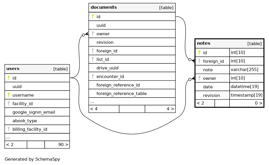
Columns
| Column | Type | Size | Nulls | Auto | Default | Children | Parents | Comments | |||
|---|---|---|---|---|---|---|---|---|---|---|---|
| id | INT | 10 | 0 |
|
|
Surrogate id of the record used as the primary incrementing key |
|||||
| foreign_id | INT | 10 | 0 |
|
|
The documents.id key for the document this note is connected to |
|||||
| note | VARCHAR | 255 | √ | NULL |
|
|
The notes or comments for the document referenced in foreign_id |
||||
| owner | INT | 10 | √ | NULL |
|
|
Foreign key identifier to users of who initially created this note |
||||
| date | DATETIME | 19 | √ | NULL |
|
|
Date and time the note was created |
||||
| revision | TIMESTAMP | 19 | null |
|
|
UNUSED |
Indexes
| Constraint Name | Type | Sort | Column(s) |
|---|---|---|---|
| PRIMARY | Primary key | Asc | id |
| date | Performance | Asc | date |
| foreign_id | Performance | Asc | owner |
| foreign_id_2 | Performance | Asc | foreign_id |

