Columns
| Column | Type | Size | Nulls | Auto | Default | Children | Parents | Comments | |||||||||||||||
|---|---|---|---|---|---|---|---|---|---|---|---|---|---|---|---|---|---|---|---|---|---|---|---|
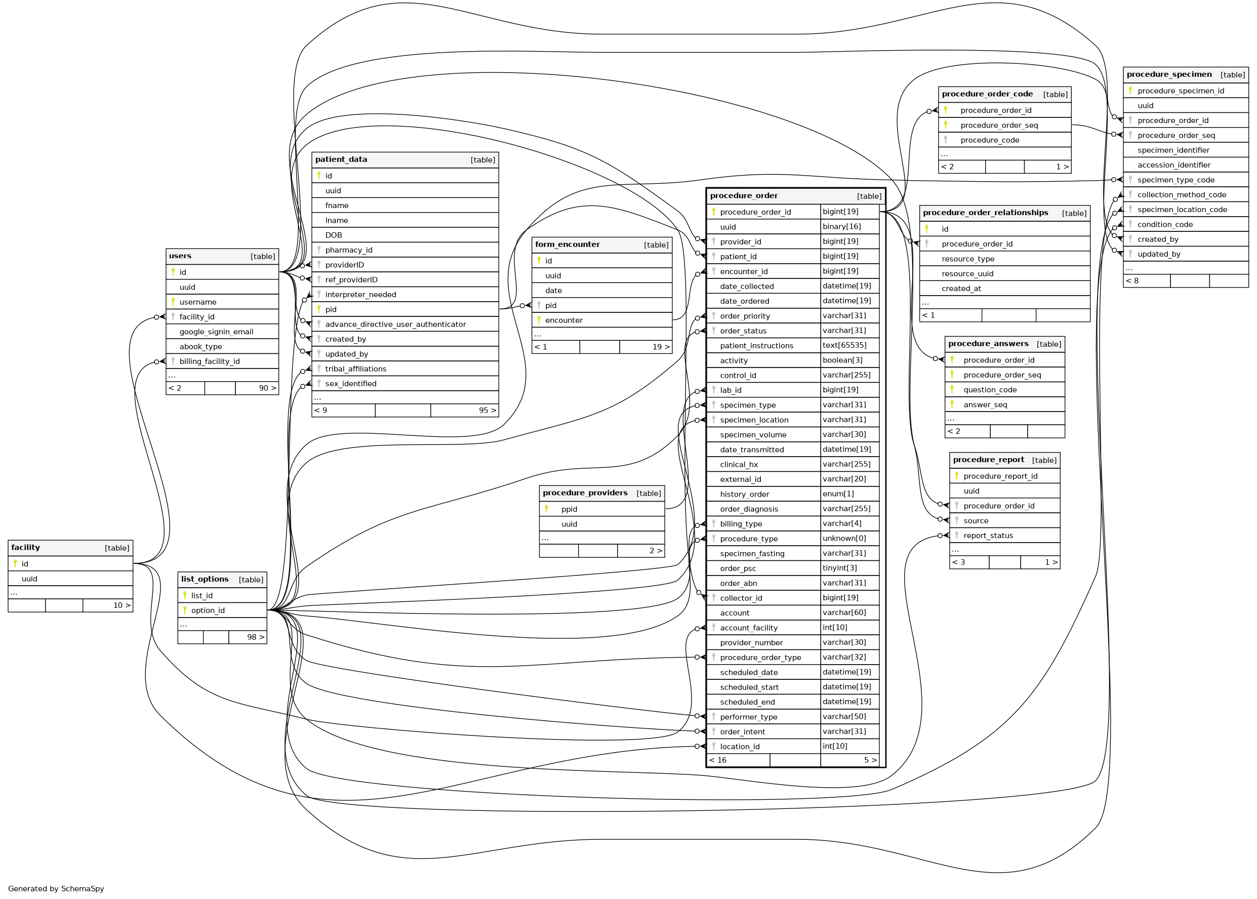
| procedure_order_id | BIGINT | 19 | √ | null |
|
|
Surrogate id of the procedure order record |
||||||||||||||||
| uuid | BINARY | 16 | √ | NULL |
|
|
UUID of the record |
||||||||||||||||
| provider_id | BIGINT | 19 | 0 |
|
|
References users.id, representing the ordering provider |
|||||||||||||||||
| patient_id | BIGINT | 19 | null |
|
|
The internal patient identifier |
|||||||||||||||||
| encounter_id | BIGINT | 19 | 0 |
|
|
References form_encounter.encounter, representing the encounter for the order |
|||||||||||||||||
| date_collected | DATETIME | 19 | √ | NULL |
|
|
Time the specimen was collected |
||||||||||||||||
| date_ordered | DATETIME | 19 | √ | NULL |
|
|
Date and time the order was placed |
||||||||||||||||
| order_priority | VARCHAR | 31 | '' |
|
|
Comes from the list_options.list_id=‘ord_priority’ and represents the priority of the order |
|||||||||||||||||
| order_status | VARCHAR | 31 | '' |
|
|
Comes from the list_options.list_id=‘ord_status’ and represents the status of the order (pending, routed, complete, canceled) |
|||||||||||||||||
| patient_instructions | TEXT | 65535 | √ | NULL |
|
|
Instructions to be given to the patient for the procedure |
||||||||||||||||
| activity | BOOLEAN | 3 | 1 |
|
|
0 if the record is deleted, 1 if the record is active |
|||||||||||||||||
| control_id | VARCHAR | 255 | '' |
|
|
Control ID sent back from the lab |
|||||||||||||||||
| lab_id | BIGINT | 19 | 0 |
|
|
References procedure_providers.ppid and is the lab or provider of the procedure that will process the order and the order is being sent to |
|||||||||||||||||
| specimen_type | VARCHAR | 31 | '' |
|
|
Comes from the list_options.list_id=‘Specimen_Type’ and represents the specimen type collected for the procedure |
|||||||||||||||||
| specimen_location | VARCHAR | 31 | '' |
|
|
Comes from the list_options.list_id=‘Specimen_Location’ and represents the location the specimen was collected at |
|||||||||||||||||
| specimen_volume | VARCHAR | 30 | '' |
|
|
Volume of the specimen |
|||||||||||||||||
| date_transmitted | DATETIME | 19 | √ | NULL |
|
|
Time of order transmission (null if unsent) |
||||||||||||||||
| clinical_hx | VARCHAR | 255 | '' |
|
|
Clinical history text relevant to the order |
|||||||||||||||||
| external_id | VARCHAR | 20 | √ | NULL |
|
|
External identifier |
||||||||||||||||
| history_order | enum('0', '1') | 1 | √ | '0' |
|
|
Indicates if the order is added for history purposes only. 0=No, 1=Yes |
||||||||||||||||
| order_diagnosis | VARCHAR | 255 | √ | '' |
|
|
Primary order diagnosis |
||||||||||||||||
| billing_type | VARCHAR | 4 | √ | NULL |
|
|
Comes from the list_options.list_id=‘procedure_billing’ and represents the kind billing being used for this procedure order (insurance, self-pay, etc) |
||||||||||||||||
| procedure_type | Unknown | 0 | null |
|
|
Comes from the list_options.list_id=‘proc_type’ and represents the kind of procedure_type this is (‘group’, ‘order’, ‘discrete_result’, etc’) |
|||||||||||||||||
| specimen_fasting | VARCHAR | 31 | √ | NULL |
|
|
Fasting status of the patient at the time the specimen was collected. 0=Patient not fasting, 1=Patient was fasting at time of collection |
||||||||||||||||
| order_psc | TINYINT | 3 | √ | NULL |
|
|
Should the order for the Patient Service Center (PSC) be put on hold. 0=No, 1=Yes |
||||||||||||||||
| order_abn | VARCHAR | 31 | 'not_required' |
|
|
The status of the US CMS Advanced Beneficiary Notice and whether the patient has already been given the ABN. Possible values are ‘not_required’=Patient doesn’t need an ABN, ‘required’=Patient needs to be given an ABN before procedure can occur, or ‘signed’=Patient has already been given an ABN and signed it. |
|||||||||||||||||
| collector_id | BIGINT | 19 | 0 |
|
|
References users.id, representing the individual that collected the specimen |
|||||||||||||||||
| account | VARCHAR | 60 | √ | NULL |
|
|
The specific name of the facility location associated with the order where the lab work will be sent from. This is typically used for LabCorp orders. |
||||||||||||||||
| account_facility | INT | 10 | √ | NULL |
|
|
Facility Location associated with the order where the lab work is being sent from. This is typically used for LabCorp orders. |
||||||||||||||||
| provider_number | VARCHAR | 30 | √ | NULL |
|
|
Provider number |
||||||||||||||||
| procedure_order_type | VARCHAR | 32 | 'laboratory_test' |
|
|
Comes from the list_options.list_id=‘order_type’ and represents the type of procedure order this is (order, lab test, imaging, physical exams, etc |
|||||||||||||||||
| scheduled_date | DATETIME | 19 | √ | NULL |
|
|
Scheduled date for service (FHIR occurrencex) |
||||||||||||||||
| scheduled_start | DATETIME | 19 | √ | NULL |
|
|
Scheduled start time (FHIR occurrencePeriod.start) |
||||||||||||||||
| scheduled_end | DATETIME | 19 | √ | NULL |
|
|
Scheduled end time (FHIR occurrencePeriod.end) |
||||||||||||||||
| performer_type | VARCHAR | 50 | √ | NULL |
|
|
Comes from the list_options.list_id=‘performer_type’ |
||||||||||||||||
| order_intent | VARCHAR | 31 | 'order' |
|
|
Comes from the list_options.list_id=‘order_intent’ |
|||||||||||||||||
| location_id | INT | 10 | √ | NULL |
|
|
The facility location where the procedure is to be performed |
Indexes
| Constraint Name | Type | Sort | Column(s) |
|---|---|---|---|
| PRIMARY | Primary key | Asc | procedure_order_id |
| datepid | Performance | Asc/Asc | date_ordered + patient_id |
| idx_location_id | Performance | Asc | location_id |
| idx_order_intent | Performance | Asc | order_intent |
| idx_scheduled_date | Performance | Asc | scheduled_date |
| idx_specimen_type | Performance | Asc | specimen_type |
| patient_id | Performance | Asc | patient_id |
| uuid | Must be unique | Asc | uuid |

